版本
中文版
English
Home
About Us
Group Profile
CEO Speech
Culture
Group Vision
Structure
Honors
Video
History
News
Company news
Local news
Media reports
Industrial
Fujian Nanshan Development Co., Ltd.
Fujian Shenggong Commerce and Trade Co.,Ltd
Fujian Hui'an Nanshan Cultural and Creative Co., Ltd.
Fujian Century Nanshan Investment Co., Ltd.
Alliance International Development Co., Ltd.
Alliance Stone Industry Co.,Ltd
Alliance Building materials exhibition hall
Nanshan Construction
Responsibility
Social activity
Charitable activities
Join
Talent Strategy
Employees
Job Offers
Customer
Contact Us
Feedback
Links
Home
About Us
News
Industrial
Responsibility
Join
Customer
English
CN
EN
Group Profile
CEO Speech
Culture
Group Vision
Structure
Honors
Video
History
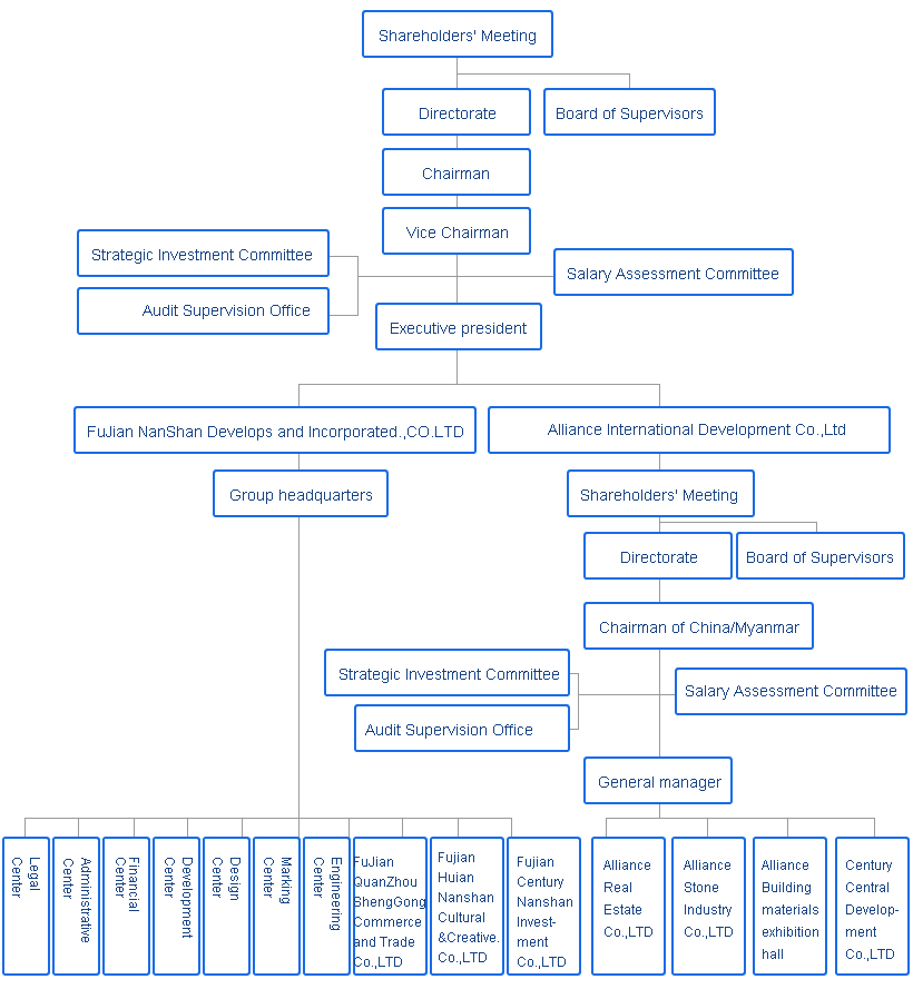
Structure
Group Profile
CEO Speech
Culture
Group Vision
Structure
Honors
Video
History
Video SHOW
SOCIAL RESPONSIBILITY
CUSTOM SERVICE